| 金刚集团创新产品矩阵闪耀深圳先进陶瓷展 |
| 【 字体:大 中 小 】【打印此页】 日期:2025/9/10
浏览次数:366 |
金刚集团创新产品矩阵
闪耀深圳先进陶瓷展

9月10日上午,华南国际粉末冶金与深圳先进陶瓷展在深圳福田会展中心隆重开幕。
相比较传统陶瓷,先进陶瓷以更高科技含量、更高附加值赋予产品更好的性能,满足更加广泛的应用场景。先进陶瓷是全球高科技领域“必争之地”,也是陶瓷产业转型升级的潜力所在。

作为全球优秀的工业装备陶瓷零部件供应商,广东佛山金刚企业集团(以下简称“金刚集团”)此次携最新开发的先进陶瓷产品亮相2号馆2C06号展位,重磅推出了“碳化硅含量突破90%的高性价比碳化硅辊棒”、“碳化硅结合氮化硅产品”、“3D打印泡沫陶瓷过滤器”、“无机陶瓷膜管”及“专业第三方检测服务”。
宽体窑、立式窑用高性价比产品
——金刚碳化硅陶瓷辊棒
窑炉装备产品版块,金刚集团重点展出了碳化硅含量突破90%、显气孔率低于0.2%的高性价比反应烧结碳化硅陶瓷辊棒产品,该产品在高温力学性能、耐磨及耐腐蚀性能等方面表现卓著,产品尺寸稳定、热效率高。特别适用于承载要求高的宽体窑和多层窑炉,更是1250℃以下无压烧结辊棒的高性价比替代方案。

除了碳化硅陶瓷辊棒外,金刚集团还展出了窑炉配套用的碳化硅结合氮化硅横梁、垫板等高端窑具。该系列产品以热稳定性好、耐酸碱、高耐磨等优势,为客户创造更高价值。
3D打印泡沫陶瓷产品,
为高精尖铸件提供解决方案
金刚集团采用高精度数字技术成功开发的3D打印泡沫陶瓷过滤器,产品尺寸精度高,具有优秀的机械性能和抗热冲击性能,在浇注过程中不易出现剥离或掉落,有效提高铸件质量。

3D打印泡沫陶瓷过滤器产品

集团此次展出的3D打印泡沫陶瓷过滤器产品主要包括氧化锆滤芯、氧化铝过滤管、碳化硅滤网和定制件,可广泛应用于精密铸造、单晶金属件浇铸等领域,是高精尖铸件的理想配套产品。 此外,我司此次还展出了3D打印用的料浆,材质涵盖氧化铝、氧化锆、碳化硅、氮化硅等,性价比高,欢迎有3D打印料浆需求和复杂铸件定制的客户朋友与我们联系。
专业检测技术服务,
为品质与创新赋能
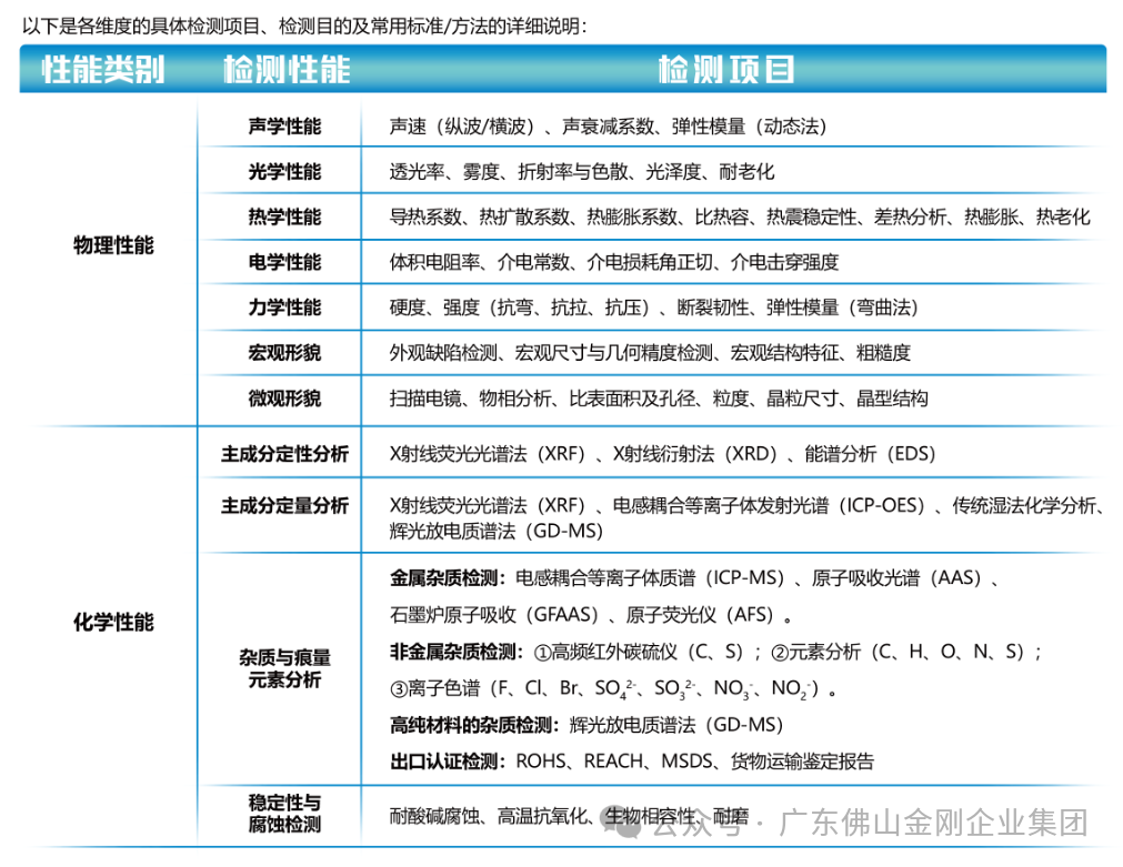
佛陶检测是金刚集团旗下独立的获得国家认可的第三方检测机构,已获CMA及CNAS资质。公司拥有专业的检测人才团队,全球领先的检测设备。
在金刚集团及佛陶检测领导班子部署下,佛陶检测开展业务范围不断扩大,为陶瓷、生物、能源、石材、纸业、日用品等众多行业提供专业检测项目高达4800多项。

从高温窑炉核心配件到3D打印精密制造技术,从节能环保产品到专业检测服务,9月10日,深圳福田会展中心2号馆2C06号金刚展位,欢迎各位新老朋友莅临。本次展会将持续到9月12日,我们诚挚为您提供专业服务!
|